国立精神・神経医療研究センター
神経研究所
病態生化学研究部
東京科学大学
NCNP脳機能病態学分野
Department of Biochemistry & Cellular Biology
HOME
English
プロジェクト
メンバー
研究業績
連絡先・アクセス
大学院生・ポスドクの募集
部長のつぶやき
データリソース
HOME
English
データリソース
HOME
> データリソース
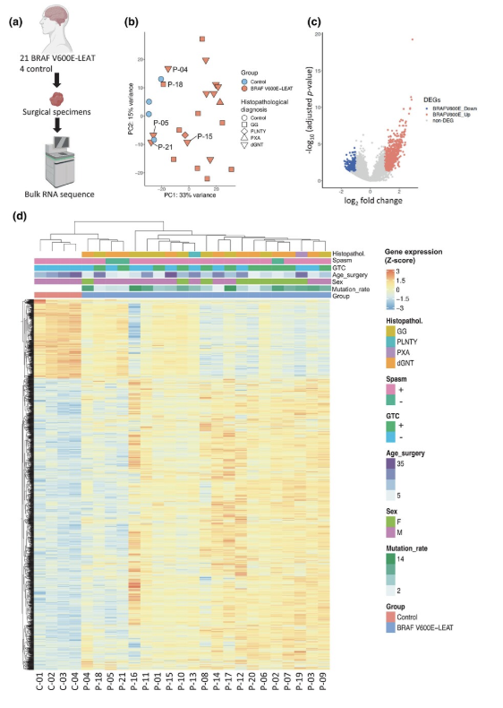
ヒト低悪性度脳腫瘍によるてんかん (LEAT) RNA-seq データ
LEAT 患者由来の RNA-seq データ(Iijima,Genes to cells, 2024)。
マウス Xenium 5K データ
マウス脳組織由来の Xenium 解析データ(Suyama 2025)
ヒト mTORopathy 空間トランスクリプトーム データ
mTORopathy 患者脳から得られた空間トランスクリプトーム データ。